设为首页
|
加入收藏
|
公务邮箱
|
国家建设部
|
上海建筑建材业
|
首页
欧冠(中国)概况
欧冠买球下载作品
欧冠买球下载质量
欧冠买球下载研究
欧冠买球下载人才
欧冠买球下载园区
置业公司
工程公司
院士专家
企业招聘
联系欧冠(中国)
欧冠(中国)概况
企业架构
管理部门
生产所室
企业资质
所获荣誉
合作伙伴
管理制度
受理情况
审查结果
审图简报
标准信息
规范标准
标准图集
法律法规
常用数据
招聘流程
招聘职位
规划成果
居住欧冠买球下载
宾馆欧冠买球下载
商业建筑
办公建筑
医疗养老
体育文教
工业建筑
灯光照明
园林景观
室内欧冠买球下载
市政道路
领导班子
中层干部
欧冠买球下载精英
园区概况
园区成员
奖励政策
加入园区
招商简章
公司概况
公司新闻
宝罗城项目
宝莲城项目
其他项目
公司概况
公司新闻
宝临电气项目
淞南华浜项目
其他项目
工作站概况
院士概况
专家概况
科研项目
总院地址
园区地址
分院地址
通知公告
您当前位置:
首页
通知公告
来源:key 作者:key 文章点击数:2190 发布时间:2012年2月3日
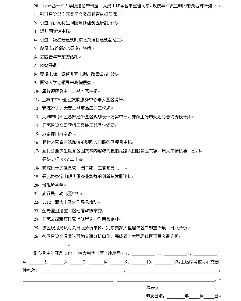
2011年欧冠(中国)十件大事候选名单
[ 关闭本页 ]
欧冠买球下载版权所有 Copyright © KEY 2011,All Rights Reserved.
沪ICP备19016961号-2
ky官方
|
安博官方网站
|
九州登录
|
亚投网登录入口
|
ky首页
|
乐鱼电子竞技官网
|
乐鱼首页
|
k体育登录
|
万搏网址
|